
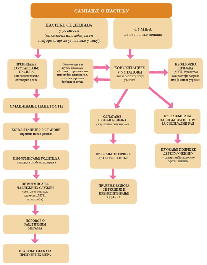
У нашој школи негује се култура поштовања, разумевања и ненасилне комуникације. Школа доследно спроводи све мере и активности усмерене на превенцију насиља, злостављања и занемаривања, као и на развијање толеранције и емпатије међу ученицима. Сви запослени, ученици и родитељи активно учествују у стварању безбедног и подстицајног окружења у којем је сваки облик насиља неприхватљив.

